最美校园行动计划第二季评审结果公布啦。快来看看6所学校的方案设计!8月30日至31日,佛山市顺德区最美校园行动计划第二季-六所中小学校园新建、扩建设计竞赛概念方案评审会在广东省佛山市顺德区华桂园举行。

评审现场
方案评审会由丁沃沃、何哲、刘宇扬、沈驰、尹毓俊、朱荣远(按姓氏音序排列)6位专家和6位使用方代表(陈惠南纪念中学校原地重建工程代表杨立雄、佛山新城义务教育学校(初中)建设工程代表黄焕、佛山新城未来学校新建工程代表谢立清、伦教小学分校区新建工程(原伦教城北学校新建工程)代表何小祥、龙江中学“一校一区”扩建工程代表老志文、佛山市顺德区勒流中学二期扩容提质工程代表刘丽华)组成,丁沃沃担任方案评审会专家组长。
本次竞赛采用暗标评审的评审方式,专家及使用方代表对所有参赛单位提交的成果文件进行了仔细地审阅、讨论及投票。通过近23个小时的紧张审议,评委会最终为6个学校项目分别评选出三个优胜候选方案。
看看6个学校项目优胜候选方案效果如何?您最喜欢哪个呢?
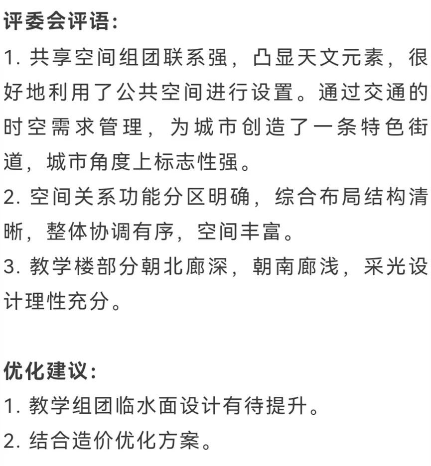
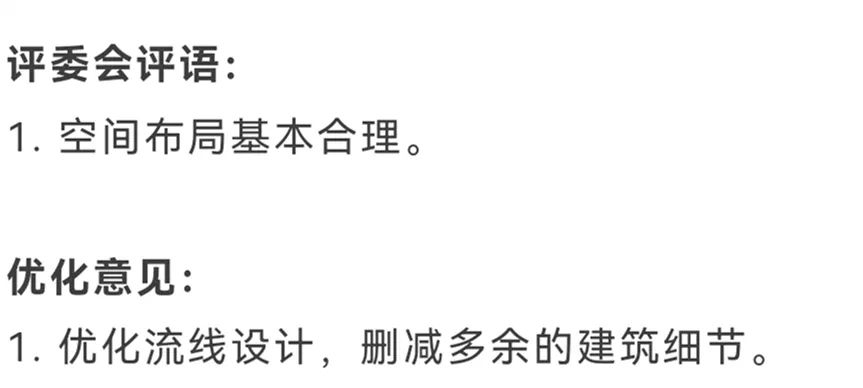
评审结果及评语
一、陈惠南纪念中学校原地重建工程
1、优胜候选方案(暗标编号2)
深圳和境建筑设计有限公司

校园整体布局

效果图

效果图

2、优胜候选方案(暗标编号3)
广东省建筑设计研究院有限公司

校园整体布局

体育场透视图

核心教学空间透视图

3、优胜候选方案(暗标编号4)
中国建筑西南设计研究院有限公司

校园整体布局

教学区入口

宿舍

二、佛山新城义务教育学校(初中)建设工程
1、优胜候选方案(暗标编号1)
深圳市建筑科学研究院股份有限公司+湾区(深圳)城市规划设计有限公司

校园整体布局

教学区效果图

庭院效果图

2、优胜候选方案(暗标编号4)
香港华艺设计顾问(深圳)有限公司

校园整体布局

星河长廊

荷塘月色

3、优胜候选方案(暗标编号6)
深圳市欧博工程设计顾问有限公司

校园整体布局

半鸟瞰

局部效果图

三、佛山新城未来学校新建工程
1、优胜候选方案(暗标编号1)
北京超级建筑设计咨询有限公司

校园整体布局

校园空间

街角立面

2、优胜候选方案(暗标编号2)
广州全体建筑设计有限公司

校园整体布局

方案效果

方案效果

3、优胜候选方案(暗标编号6)
二分之一自然(成都)建筑设计事务所(普通合伙)

校园整体布局

透视图

校园主入口

四、佛山市顺德区勒流中学二期扩容提质工程
1、优胜候选方案(暗标编号1)
北京超级建筑设计咨询有限公司

校园整体布局

扩建校园的城市关系
校园沿街透视图

2、优胜候选方案(暗标编号4)
意殿建筑设计(重庆)有限公司

校园整体布局

由东北侧城市道路看向教学楼

由风雨连廊看向”鸟屋”与“树厅”

3、优胜候选方案(暗标编号5)
佛山市顺德建筑设计院股份有限公司

校园整体布局
鸟瞰图

教学楼立面

五、伦教小学分校区新建工程
1、优胜候选方案(暗标编号4)
深圳市柱梁枋建筑设计有限公司

校园整体布局

近教室层室外退台空间
校园轴线

2、优胜候选方案(暗标编号5)
鼎程设计深圳有限公司

校园整体布局

透视图

透视图

3、优胜候选方案(暗标编号6)
广州全体建筑设计有限公司

校园整体布局

半鸟瞰

图书馆

六、龙江中学“一校一区”扩建工程
1、优胜候选方案(暗标编号2)
深圳市后司建筑设计有限公司

校园整体布局

鸟瞰图

宿舍

2、优胜候选方案(暗标编号4)
香港华艺设计顾问(深圳)有限公司

校园整体布局

运动场

效果图

3、优胜候选方案(暗标编号5)
中信建筑设计研究总院有限公司
校园整体布局

方案效果

方案效果

编辑:陈琴琴
来源:顺德教育